为贯彻《中华人民共和国环境保护法》《中华人民共和国固体废物污染环境防治法》和《中华人民共和国土壤污染防治法》,推动固体废物和土壤污染防治领域技术进步,满足污染治理对先进技术的需求,我部组织征集并筛选了一批固体废物和土壤领域污染防治先进技术,编制形成2020年《国家先进污染防治技术目录(固体废物和土壤污染防治领域)》(见附件),现予公布。
附件:《2020年国家先进污染防治技术目录(固体废物和土壤污染防治领域)》(公示稿)
生态环境部
2021年1月25日

附件
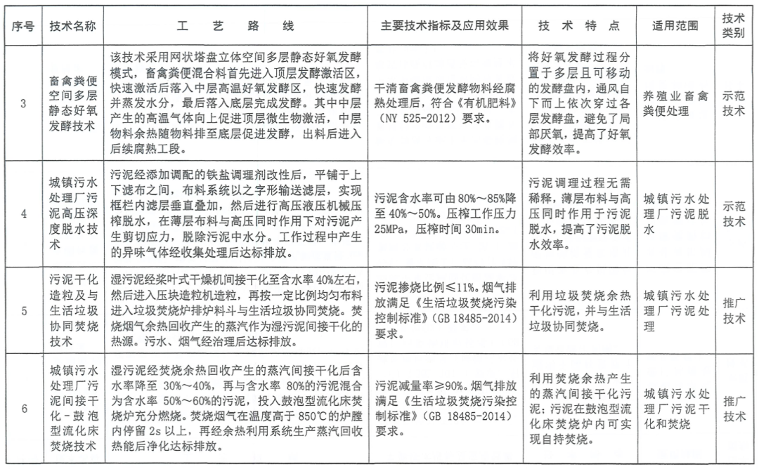
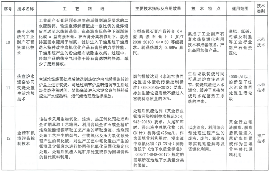
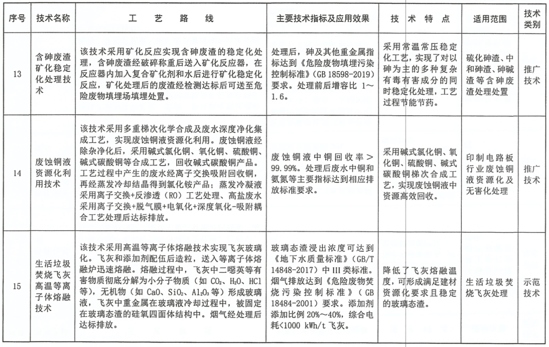
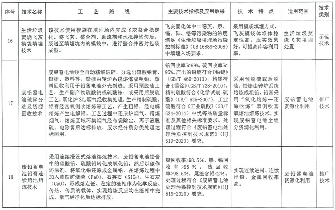
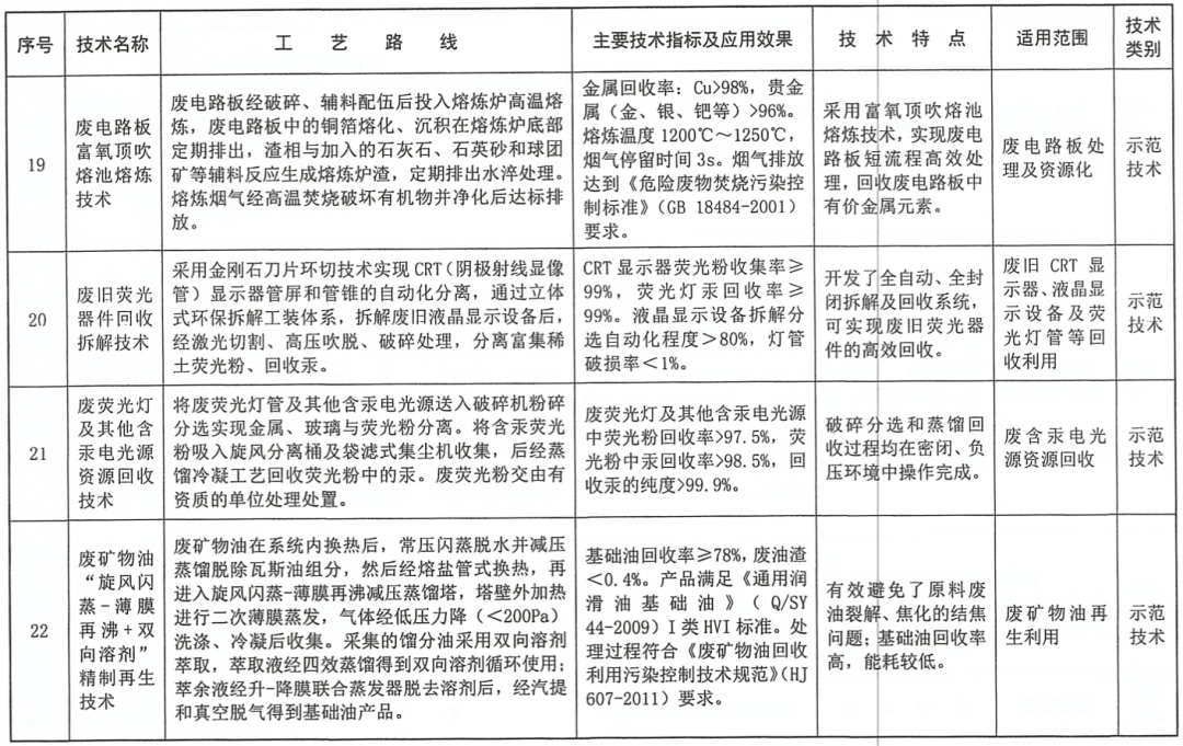
2020年《国家先进污染防治技术目录(固体废物和土壤污染防治领域)》













来源:生态环境部
声明:本文仅代表作者本人观点,与绿色大数据工程网无关,文章内容仅供参考。凡注明“来源:绿色大数据工程网”的所有作品,版权均属于绿色大数据工程网,转载时请署名来源。 本网转载自合作媒体或其它网站的信息,登载此文出于传递更多信息之目的,并不意味着赞同其观点或证实其描述。如因作品内容、版权和其它问题请及时与本网联系。